Integration#
Documentation#
Description#
Bazel is the build/test infrastructure of choice for the S-CORE project. Overall integration and build should be realized using available rules or custom rules developed for the project. This means that the following should be integrated with bazel:
code build
documentation build
test runs
binary runs
external tooling
Running external tooling outside of Bazel should be limited as much as
possible, in order to streamline the development with simple bazel
{build,test,run} command, across multiple repositories and multiple
languages.
All dependencies should be managed thru mechanisms available in Bazel. Dependency to host system should be limited as much as possible.
Each repository should register an entry in the bazel_registry for dependency management between different modules.
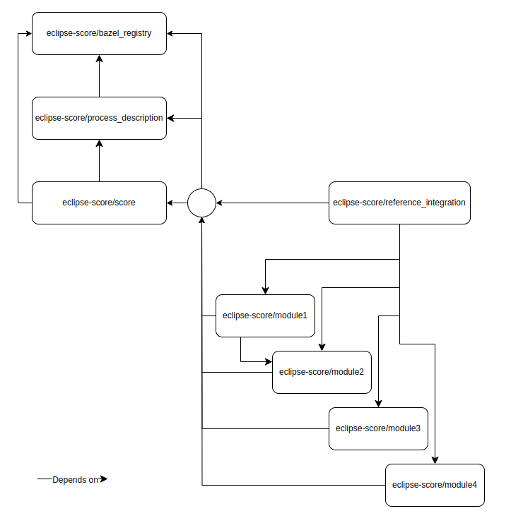
High level integration dependency

Mandatory repositories:
bazel_registry (implicit dependency, stores version of all modules)
process_description (S-CORE development process description)
score (requirements and architecture)
reference_integration (brings all parts together)
Optional repositories:
repositories containing implementation of particular features
Versioning and release cycle#
Each repository that is planned to be consumed as a dependency, should adopt the Bazel versioning scheme and use the compatibility_level to indicate breaking changes between the versions.
This requires that each repository has its own release cycle. A release should create a tag in the repository and publish a new version in bazel_registry, which can then be consumed by the users.
Refer to Bazel registry for detailed setup of a module entry.
Incubation repositories#
For early evaluation of existing implementations and prototypes we introduce so called incubation repositories. They should serve as a prototyping area where developers can share and build code with only limited restrictions such as quality KPIs, review processes, etc.
Incubation repositories are indicated by the prefix inc_ in the repo name.
Any incubation repository shall evolve over time towards a fully functional Bazel module, which can be integrated via an additional dependency in the main build.
If a repo has reached this state and the concept is approved in general the content can be used as input for the score production repositories.
This means that the existing code can be transferred to the production repositories as copy via the contribution process. The incubation repository will be archived at this point in time.
The content shall be disabled via a Bazel feature flag with the following naming convention //experimental_[feature]. The experimental prefix indicates to the user that this functionality is not yet ready for series production. Additionally the relevant code might not meet all required quality KPIs.
References#
Bazel: https://bazel.build/
Bazel modules: https://bazel.build/external/module
Bazel registries: https://bazel.build/external/registry